Protection Circuit for allRevox B750
new circuit board
The Revox B750's protection circuit checks the temperatures of the power amplifiers and the speaker outputs for DC voltage. The voltages must also be /-20 V and -10 V. Only when everything is OK are the relays for the headphones and possibly speaker pairs A and/or B enabled after a delay.
Improvements
few but important!
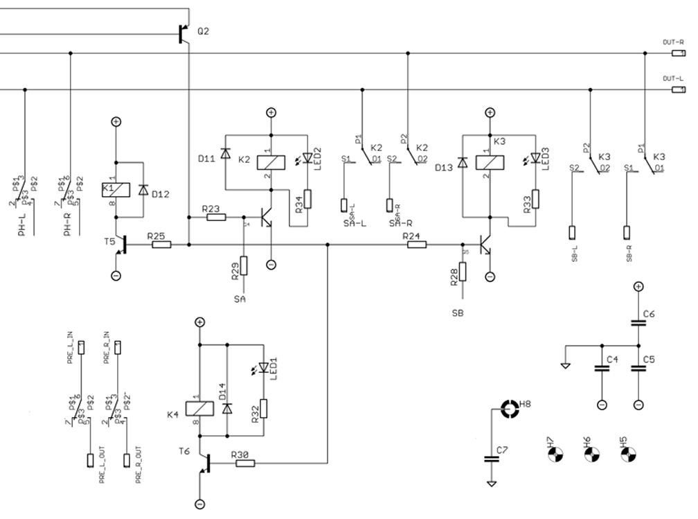
There's not much to optimize here. The circuitry isn't relevant to sound. Nevertheless, we've routed particularly thick and wide circuit paths around the relays. Three LEDs indicate the enable and status of the speaker pairs. An additional relay allows for a delayed activation of the PRE AMP OUT signal. This allows the PRE AMP OUT to be fully utilized for active speakers or additional power amplifiers without any power-on pop!
The electronics
The circuit, the concept is original Revox
Power-on delay
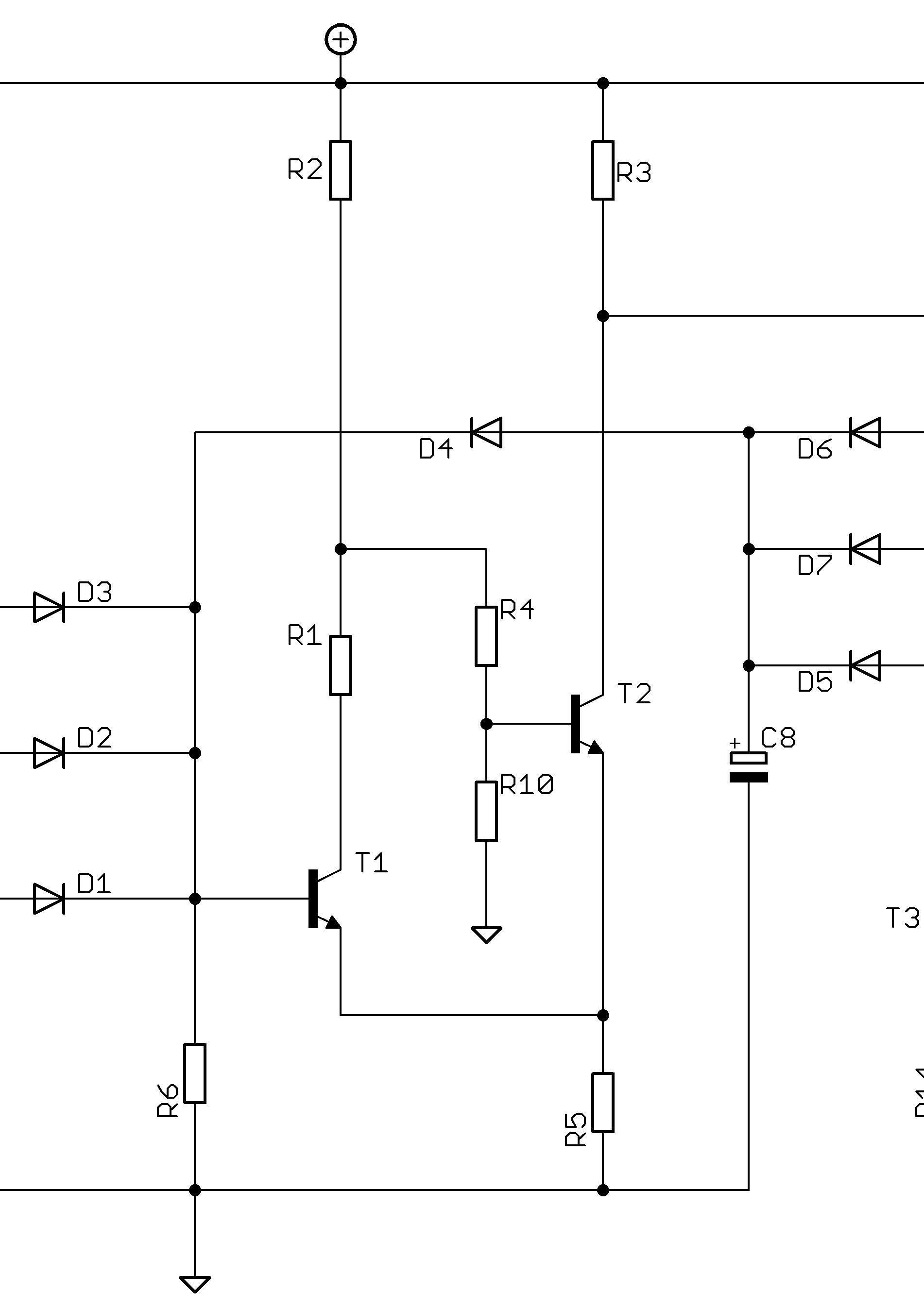
T4, R18, R19, R20, and D10 monitor the -10 V. The turn-on delay is constructed by Q1, R1, C1, R9, and D1. Only when the -10 V is present at D10 is T4 blocked, and thus Q1 too. A voltage can now build up across R1 with the help of R9. The voltage at the negative terminal of capacitor C1 drops so low that the switching threshold of the subsequent Schmitt trigger is undershot.

Schmitt-Trigger
The control center of the monitoring circuit.
D2 and D3 come from the temperature monitoring of the two power amplifiers. D1 supplies the signal for the previously described -10 V monitoring and the power-on delay. D4 carries the DC voltage monitoring of the loudspeaker outputs. D6 and D7 pass on the respective positive DC voltage at the loudspeaker output. D5 passes on the negative DC voltage of the loudspeaker outputs and the absence of the -20 V. R5 sets the switching threshold to approximately 2.4 V plus the base-emitter voltage. C8, with resistors R26 and R27, sets the response of the loudspeaker monitoring. If everything is OK, T1 is blocked, T2 is conductive and enables the relays via driver Q2. The green LED lights up.
DC voltage
Monitoring the speaker outputs.
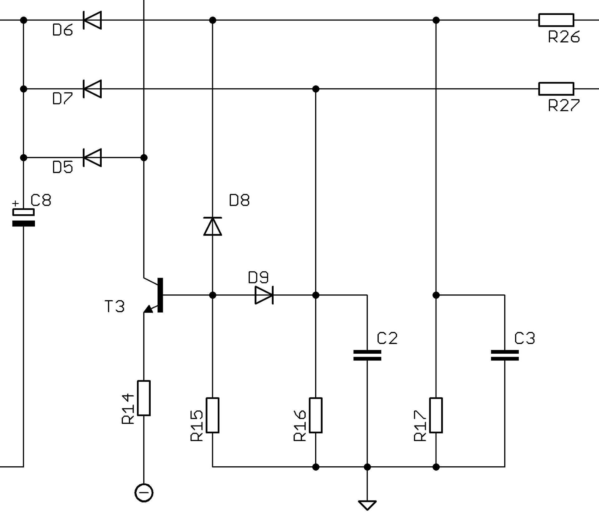
A positive DC voltage is detected via R26, D6 or R27, D7. C2 and C3 smooth only the DC voltage component (positive or negative). A negative voltage is fed via D8 or D9 to the base of T3, which then blocks and passes a positive voltage via D5. If the -20 V operating voltage is missing at R14, a positive voltage is also present at D5. Either way, the outputs are shut off for safety reasons.
Relay circuit
Four relays now switch the output pairs Speaker A and B, the headphone output, and now also the PREAMP OUT. This means that the PREAMP OUT can finally be used properly! You can now use the preamp output without loud popping or having to follow a power-on and power-off sequence. Two yellow LEDs indicate which of the speaker outputs is active. A green LED indicates the enable after the power-on delay.All LEDs are clearly visible through the cooling slots for monitoring.

The layout
Conductor tracks
The speaker connections were also very wide on the original circuit board. Here, the tracks are even wider and, at 70 µm, twice as thick as on the original Revox circuit board. The flat connectors are marked.
From bottom: white, brown, violet, orange, yellow, and green. The layout of the flat pins is original from the Revox B750.The circuit board is plug-and-play. No soldering required. Simply loosen six screws, unplug the connectors, plug them into the new board, and tighten six screws—that's it!
PRE AMP OUT
A four-pin terminal block is provided on the bottom for the preamplifier output. The terminal block has a slide, so you don't need wire end ferrules. However, we will include four wire end ferrules. To use the turn-on delay of the PRE AMP OUT, you must separate the brown and purple wires leading to the RCA jacks at a suitable point, strip them, and screw them to the terminal block according to the color.
Clearly visible are the very wide conductor tracks to and from the relays!
3 LEDs
Three LEDs indicate the amplifier's status. The green LED always lights up as soon as the power-on delay has expired and all monitored inputs are OK. The two yellow LEDs indicate which of the speaker pairs, A and/or B, is active. You could route the LEDs to the front panel... ...no, that's too far-fetched!
Protection Circuit
for all Revox B750 you can find in our shop










