Monitorplatinefür alle Revox B77
1.177.261-25 Neuentwicklung
Die Schaltung ist Revox geblieben. Was will man da verbessern?
Der Kopfhörer-Verstärker ist nach wie vor eines der Besten, die in Bandmaschinen zu finden sind! Die Einschaltverzögerung mit Spannungsüberwachung ist genial und von uns Premium-Hifi mehrfach kopiert.
Dennoch wurden auch hier einige Optimierungen vorgenommen.
Stützkondensatoren an den ICs, verzicht auf Elkos, Bypasskondensatoren, Pufferelko für die Leiterplatte, aktuelle und beschaffbare Relais, Peakanzeigen an den Trimmern!
die Technik
Die Schaltung
Bypässe
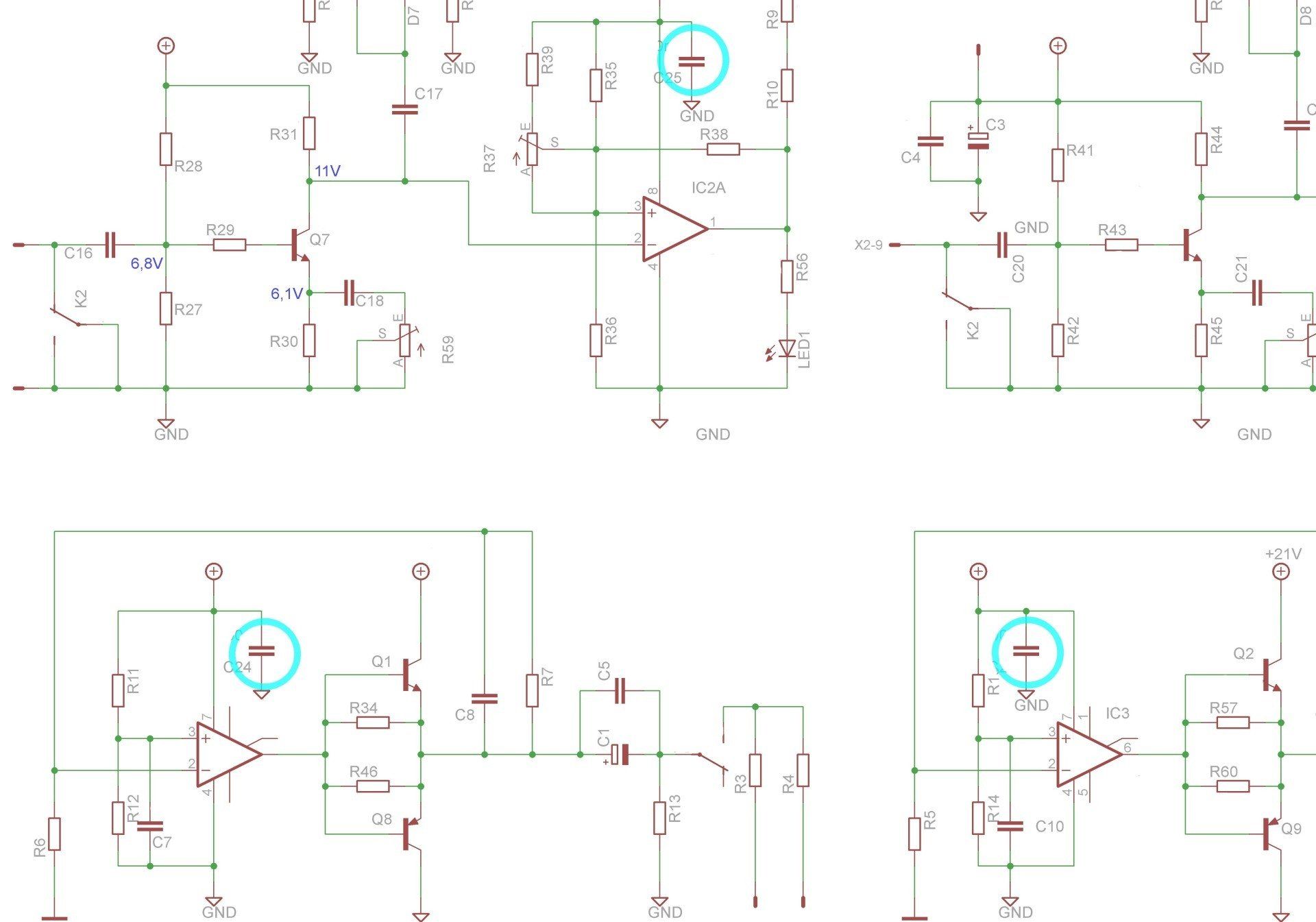
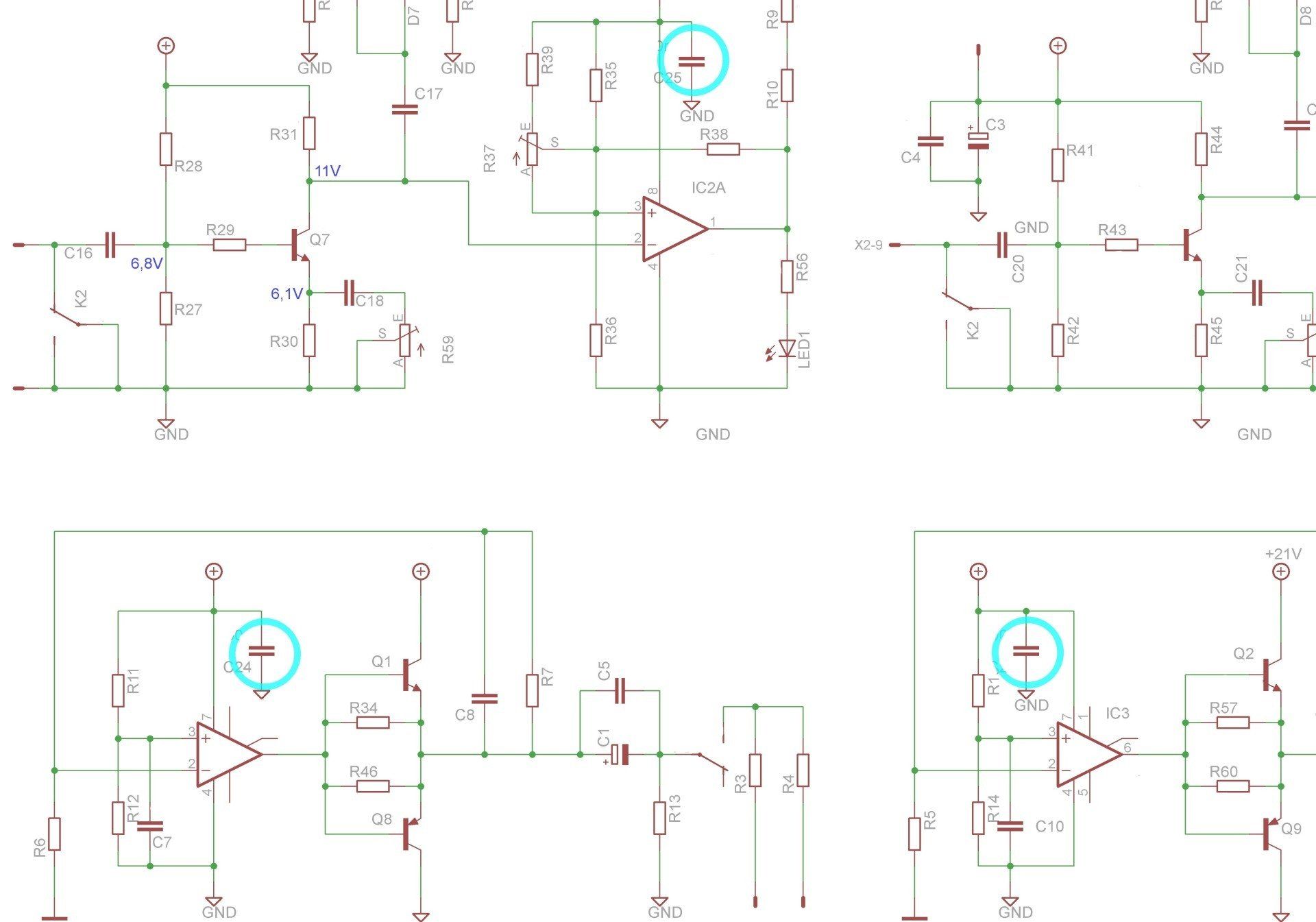
Insgesamt nur noch 4 Elektrolytkondensatoren mit 3 Bypasskondensatoren. Wenn wir nicht auf Elektrolytkondensatoren verzichten können, dann erhalten die Elkos zusätzliche Bypasskondensatoren. Dabei verwenden wir ausschließlich hochwertige rausch- und klirrarme Elkos mit low ESR von Panasonic.
1/2 UB Spannungsteiler
Wir von Premium-Hifi versprechen uns von der Trennung der halben Betriebsspannung eine noch bessere Kanaltrennung. Wenn die 1/2 UB für rechts und links getrennt wird, gibt es weniger übersprechen, die räumliche Auflösung steigt. Eine Maßnahme, die nicht viel kostet, aber viel mehr Sinn macht, als sündteures Kabel zu verwenden!
Betriebsspannung
Alle aktiven Bauteile und Gruppen werden von uns mit zusätzlichen Stütz- und Blockkondensatoren versehen.
So erhalten alle OP-Verstärker einen Stützkondensator nahe am IC, die Leiterplatte erhält ebenfalls ein Kondensator. Elkos, und seien diese noch so gut, erhalten immer einen Bypasskondensator! An neuralgischen Stellen sind diese sogar als Folienkondensatoren ausgelegt.
die neuere Platine
Die Lochrasterfläche der Vorversion entfällt. Änderungen oder Erweiterungen sind nicht vorgesehen. 4 LEDs zeigen die Betriebsspannung (gn), die Freigabe (ge) und für links und rechts je eine zusätzliche Peak-LED in rot (+ 6 dB) an. Die Peak-LEDs sitzen direkt an den jeweiligen Trimmer. So lässt sich die Peak-Anzeige besonders einfach einstellen.
Massefläche
Getrennte Masseflächen, Schirmflächen für den rechten und den linken Kopfhörerverstärker, die Stummschaltung und den Messverstärker für die VU-Meter und Peak-Anzeige. Auch die +UB kommen von einem zentralen Punkt getrennt zu den einzelnen Verstärker. Die neue Monitorplatine hat breite und 70 µm dicke Leiterbahnen.
Alle Verstärker haben quasi ihre eigene Spannungsquelle. Der Strom muss nicht erst vom weit entfernten Netzteil über weitere Litzen, Leiterbahnen und diverse Lötstellen und steht sofort dem Verbraucher zur Verfügung.
Abgleich
An einen Abgleich der VU-Meter und der Peakanzeige kommen Sie nicht vorbei! Auch wenn wir die Monitor-Platine prüfen und voreinstellen, kann das den Abgleich nicht ersetzen. Sie benötigen für den Abgleich eine Signalquelle mit 1 kHz und ein genaues AC-Millivoltmeter.
ACHTUNG! Niemals die Bandmaschine auf die Front legen!
Monitorsplatine von Premium-Hifi
Wir von Premium-Hifi haben alle technischen Möglichkeiten genutzt, um das beste Monitoring des Audiosignals zu gewährleisten.
wenn Sie das Beste wollen!
nagelneue Monitor-Leiterplatte
1.177.261-25
für alle Revox B77 finden Sie bei uns im Shop








